「Geminiって名前は聞くけど、ChatGPTと何が違うの?」
「Google製のAIらしいけど、具体的に何ができるか分からない」
「Geminiを使い始めたものの、うまく活用できている実感がない」
こんな悩みを抱えている方も多いのではないでしょうか。
AIツールが次々と登場するなか、どれを選べばいいのか迷ってしまうのは当然のことです。その中でGeminiに興味を持ち、情報を調べている方は、それだけで素晴らしい一歩を踏み出しています。
私はこれまで、登録者数36万人超のYouTubeを通して数多くのAIツールを検証し、AI活用法をお伝えしてきました。

私自身も、「ChatGPT」「Gemini」「Claude」とAIツールがたくさんあって、「結局どれを使えばいいの?」と迷ってきました。
そして、さまざまなAIを実際の業務で使い比べた結果、たどり着いた結論は「GeminiはGoogleサービスとの連携力が圧倒的」ということです。
Gmail、Googleカレンダー、スプレッドシート、Googleスライドなど、普段使い慣れたツールにAIがそのまま組み込まれるため、新しい操作を覚える負担がほとんどありません。プロンプトの書き方を工夫するだけで、日常業務の効率が劇的に変わります。
この記事では、Geminiの基本情報から料金プラン、そして具体的な活用法25選まで、すべてプロンプト例付きで丁寧に解説しています。
| 見出し | 内容 |
|---|---|
| Geminiの基本情報 | ① Geminiの料金プラン ② Geminiの主な機能 |
| Geminiの活用方法25選 | ① テキストデータから議事録を作成 ② 音声データから議事録を作成 ③ Web検索 ④ Deep Research ⑤ 社外向け営業資料を作成 ⑥ 社内向け報告書を作成 ⑦ キャラクター作成 ⑧ インフォグラフィック作成 ⑨ サムネイル作成 ⑩ SVGイラスト・図解の作成 ⑪ SVGアニメーションの作成 ⑫ 商品紹介映像を作成 ⑬ 複数シーン動画を作成 ⑭ テーマソングの作成 ⑮ BGM/インストゥルメンタルの作成 ⑯ Geminiアプリ内でのメール作成 ⑰ Gmailサイドパネルでの返信作成 ⑱ 記事の要約 ⑲ YouTubeの要約 ⑳ 予定の確認 ㉑ 予定の追加 ㉒ 予定の変更 ㉓ to doの確認 ㉔ to doの追加 ㉕ to doの完了 |
| Geminiを活用する際の注意点 | ① ハルシネーションを防ぐ3つのポイント ② 個人情報を守るための3つの対策 |
日頃からAIを使い慣れている方も、これから使い始める方も、「今日から試してみよう」と思える活用法がきっと見つかると思います。ぜひ最後までご覧ください。

Geminiを仕事で使いこなしたい方は、仕事が10倍速くなる!Gemini・NotebookLMプロンプトエンジニアリング・活用法完全マスター講座がおすすめです。Geminiをはじめ、NotebookLMやWorkspace連携まで体系的に学べます。
【▼こちらの動画も合わせてご視聴ください。】
目次
Geminiの基本情報

Gemini(ジェミニ) は、Googleが開発・提供しているAIアシスタントです。テキストだけでなく画像・音声・動画・PDFなど、さまざまな形式のデータを理解して処理できる「マルチモーダルAI」として注目を集めています。
ブラウザやスマホアプリ(iOS / Android)からGoogleアカウントさえあれば無料で使い始められるのが大きな魅力です。
GmailやGoogleドキュメント、スプレッドシートなど、普段使い慣れたGoogleサービスとシームレスに連携できるため、日頃からGoogleのツールを使っている方にとって最も導入しやすいAIといえるでしょう。
▼この章では以下の順番で解説します。】
Geminiの料金プラン
Geminiには無料版を含め4つの料金プランが用意されています。
(出典:Gemini Apps limits & upgrades – Google公式ヘルプ)
| プラン | 月額料金 | 思考モード | Deep Research | 画像生成 | 動画生成 |
|---|---|---|---|---|---|
| 無料版 | 0円 | 日替わり制限 | 5回/月 | 20枚/日 | — |
| AI Plus | 1,200円 | 90回/日 | 12回/日 | 50枚/日 | 2本/日 |
| AI Pro | 2,900円 | 300回/日 | 20回/日 | 100枚/日 | 3本/日 |
| AI Ultra | 36,400円 | 1,500回/日 | 120回/日 | 1,000枚/日 | 5本/日 |
無料版でもDeep Research(月5回)や画像生成(1日20枚)が使えるので、まずはAIを試してみたい方に最適です。
AI Plus(月額1,200円) は上位モデルのGemini 3.1 Proにアクセスでき、Deep Researchが1日12回、画像生成が1日50枚に拡大。動画生成(Veo 3.1 Fast)にも対応しており、無料版では物足りない方にとってバランスの良い選択肢でしょう。
AI Pro(月額2,900円) はDeep Researchが1日20回、画像生成が1日100枚まで利用可能。最大5人でのファミリー共有にも対応しており、AIを日常的に使いこなしたい方に向いています。
AI Ultra(月額36,400円) は研究者や開発者向けの最上位プランで、Deep Researchが1日120回、画像生成が1日1,000枚と大幅に拡大されます。
多くの人にとっては、AI Plus(月額1,200円)がもっともコスパの良い選択肢です。まずは無料版で試してみて、「もう少し使いたい」と感じたらAI Plusへのアップグレードを検討してみましょう。
【▼こちらの動画も合わせてご視聴ください。】
Geminiの主な機能
料金プランを押さえたところで、次はGeminiの具体的な機能を見ていきましょう。特に実用性が高い5つの主な機能を紹介します。
テキスト生成・要約・翻訳
Geminiの最も基本的な機能です。たとえば、「新商品のプレスリリースを300文字で書いて」と指示すれば、すぐに下書きを作成してくれます。長い議事録の要約や英語メールの翻訳も、コピー&ペーストで完了します。

ただし、AIが出力する文章の精度はプロンプト(指示文)の書き方で大きく変わります。「メールを書いて」よりも「取引先への納期遅延のお詫びメールを、丁寧な敬語で200文字程度で書いて」と具体的に指示するほうが、格段に実用的な文章が生成されるでしょう。
画像生成・編集
テキストの指示だけで画像の生成や編集もできます。たとえば「青空の下でコーヒーを飲む女性のイラスト」と入力すれば、数秒で画像が生成されます。既存の画像に対して「背景を変更して」「テキストを追加して」といった編集も可能です。
【▼青空の下でコーヒーを飲む女性】

【▼背景を変更した画像】

ブログのアイキャッチ画像やSNS投稿用のビジュアルを手軽に作りたい方には便利な機能なのでおすすめです。
以前は有料プラン限定でしたが、2026年2月にリリースされた最新の画像生成モデル「Nano Banana 2」により、現在は無料プランでも1日最大20枚まで画像を生成できるようになりました(有料プランではAI Plusで50枚、AI Proで100枚まで拡大されます)。
(出典:Gemini Apps limits & upgrades – Google公式ヘルプ)
Googleサービスとの連携
Geminiの最大の強みといえるのが、Googleサービスとのシームレスな連携です。
| 連携サービス | できること |
|---|---|
| Gmail | メールの要約・返信文の作成・下書き生成 |
| Googleドキュメント | 文章の作成・校正・要約をサイドパネルから実行 |
| Googleスプレッドシート | AI関数(=AI)でセル内のテキスト生成・分類・要約 |
| Googleスライド | プレゼン資料の下書き生成・構成提案 |
| Google Meet | 会議の要約・議事録の自動作成 |
日常的にGoogleサービスを使っている方なら、Geminiを導入するだけで作業効率が大幅にアップするはずです。
動画生成(Veo 3.1)
Geminiでは、テキストの指示や写真から短い動画を生成することもできます。動画生成にはGoogleの最新モデルVeo 3.1が使われており、4K出力や縦型(9:16)フォーマットにも対応。さらに、効果音やBGM、ナレーションなどの音声も自動生成されます。
たとえば「海辺を歩く女性のシネマティックな映像」と入力すれば、波の音付きの8秒動画が生成されます。手持ちの写真をアップロードして、それを元に動画を作ることも可能です。
【▼Veo3.1で生成された動画】
動画生成は有料プランで利用可能で、AI Plusで1日2本、AI Proで1日3本、AI Ultraで1日5本まで生成できます。
(出典:Generate videos with Gemini Apps – Google公式ヘルプ)
Deep Research
Deep Researchは複雑な情報をAIが自動的にリサーチし、包括的なレポートを作成してくれる機能です。Geminiアプリ上でモデルを「Deep Research」に切り替え、調べたい内容を入力するだけ。通常なら数時間かかるリサーチがわずか数分で完了します。
以前は有料プラン限定でしたが、現在は無料版でも月5レポートまで利用可能になっています(有料プランではAI Plusで1日12レポート、AI Proで1日20レポートまで拡大)。まだ使ったことがない方は、ぜひ一度試してみてください。
(出典:Gemini Apps limits & upgrades – Google公式ヘルプ)
【▼こちらの動画も合わせてご視聴ください。】
現在、公式LINEに登録していただいた方に、「最新版Google AIツールおすすめまとめ」を無料でプレゼントしています。LINE登録後「カツオ」と送っていただくと受け取れます。ぜひ気軽にお友達登録してみてください。

Geminiの活用方法25選

ここからは、Geminiの具体的な活用法をカテゴリ別に紹介していきます。議事録作成から動画生成まで、Googleサービスとの連携を最大限に活かした実践的な使い方をまとめました。
どの活用方法もプロンプトの書き方がカギを握ります。実際に使えるプロンプト例も載せているので、ぜひそのまま試してみてくださいね。
【▼この章では以下の順番で解説します。】
議事録作成
① テキストデータから議事録を作成
② 音声データから議事録を作成
情報収集
③ Web検索
④ Deep Research
スライド資料作成
⑤ 社外向け営業資料を作成
⑥ 社内向け報告書を作成
画像生成
⑦ キャラクター作成
⑧ インフォグラフィック作成
⑨ サムネイル作成
⑩ SVGイラスト・図解の作成
動画生成
⑪ 商品紹介映像を作成
⑫ 同じキャラクターの複数シーン動画を作成
⑬ SVGアニメーションの作成
音楽生成
⑭ テーマソングの作成
⑮ BGM/インストゥルメンタルの作成
メール返信
⑯ Geminiアプリ内でのメール作成
⑰ Gmailのサイドパネルでの返信作成
情報のインプット
⑱ 記事の要約
⑲ YouTubeの要約
カレンダー管理
⑳ 予定の確認
㉑ 予定の追加
㉒ 予定の変更
to do管理
㉓ to doの確認
㉔ to doの追加
㉕ to doの完了
議事録作成

Geminiを使えば、テキストや音声データから議事録を数分で作成できます。
メモ取りに追われず議論に集中でき、聞き漏れや人的ミスも防げるのが大きなメリットでしょう。
1.テキストデータから議事録を作成
会議中に取った簡単なメモやチャットのログがあれば、Geminiに貼り付けるだけで整った議事録に仕上げてくれます。
ポイントは、出力形式を具体的に指定することです。「箇条書きで」「アクションアイテムも抽出して」のように指示すると、後から見返しやすい議事録が完成します。
【▼プロンプト例:テキストメモから議事録を作成】
# 役割
あなたは優秀なビジネスアシスタントです。
# 目的
以下の会議メモをもとに、議事録を作成してください。
# 出力形式
- 会議名:
- 日時:
- 参加者:
- 議題ごとの要約(箇条書き)
- 決定事項
- アクションアイテム(担当者・期限を明記)
# 入力データ
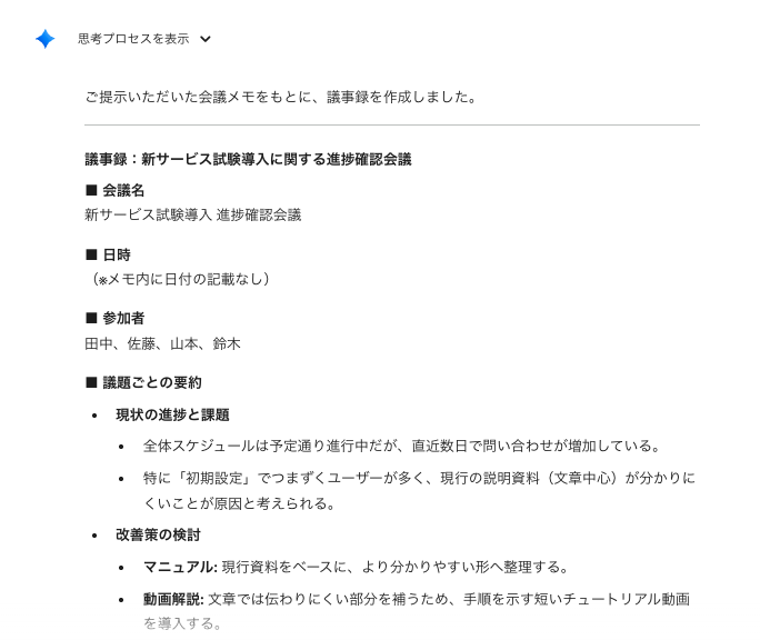
(ここに会議メモを貼り付け)【▼出力結果】

指定した出力形式の通りに出力されます。
2.音声データから議事録を作成
Zoomなどで録音した音声ファイルがあれば、Geminiにアップロードして議事録を作成できます。対応ファイルサイズは最大2GBで、長時間の会議でも問題ありません。。
【▼プロンプト例:音声ファイルから議事録を作成】
# 目的
この音声ファイルは社内の定例会議を録音したものです。
以下の形式で議事録を作成してください。
# 出力形式
- 発言者ごとの要約
- 議題別の議論内容(箇条書き)
- 決定事項一覧
- 次回までのアクションアイテム(担当者・期限)
# 注意事項
固有名詞や専門用語が不明な場合は「(要確認)」と記載してください。
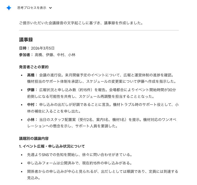
【▼出力結果】

音声からでもしっかりと議事録を作成してくれました。また、生成後は必ず内容を確認してから共有するようにしましょう。
情報収集

Geminiの大きな強みの1つが、Google検索と直接連携した情報収集力です。
日々のリサーチ業務から本格的な市場調査まで、2つの方法を使い分けると効率が大きく変わるでしょう。
3.Web検索
Geminiに質問を投げると、Google検索の結果をもとに最新情報を要約して回答してくれます。
この仕組みは「グラウンディング」と呼ばれ、AIが生成した回答をGoogle検索結果で裏付ける仕組みになっています。ハルシネーション(AIの誤情報)を抑える効果があり、信頼性の高いリサーチが可能です。
ここで大事なのが、プロンプトに「Web検索して調べて」と指示することです。
この一言を入れるだけで、GeminiがAIの学習データだけでなくリアルタイムのWeb情報を参照して回答するようになります。逆にこの指示がないと、学習済みの古い情報だけで回答してしまう場合があるので注意しましょう。
【▼プロンプト例:競合サービスの最新動向をリサーチ】
# 目的
以下の条件で、Web検索して最新の情報を調べてまとめてください。
# 調査テーマ
2026年の国内SaaS市場における主要なプロジェクト管理ツール
# 調べてほしい内容
- 主要ツール5つのサービス名と特徴
- 各ツールの料金体系
- 2025〜2026年の主なアップデート内容
# 出力形式
表形式でまとめてください。【▼出力結果】

表形式で素早くリサーチしてくれました。
4.Deep Research
さらに深いリサーチが必要なときは、Deep Research機能が頼りになります。Geminiが自動でリサーチプランを作成し、数百のWebサイトやPDFから情報を収集して、包括的なレポートを数十分で生成してくれる機能です。
使い方はシンプルです。
①Geminiの画面で「ツール」から「Deep Research」を選ぶ

調べたいテーマをプロンプトで入力する

③自動生成されたリサーチプランを確認し、必要に応じて「計画を編集」or「リサーチを開始」をクリックする

④数十分で調査が完了する

【▼プロンプト例:Deep Researchで市場調査】
# 目的
日本国内における生成AIの法人導入状況について調査してください。
# 調べてほしいポイント
- 業種別の導入率と活用事例
- 導入企業が感じている課題やリスク
- 2025年〜2026年にかけてのトレンド変化
- 主要な調査レポートや統計データの引用
# 出力形式
レポート形式でまとめてください。各データには出典を明記してください。Deep Researchを使えば、これまで数時間かけていた調査作業が数分で終わります。市場調査や競合分析など、情報の網羅性が求められるリサーチに特におすすめです。
スライド資料作成

GeminiはGoogle スライドと直接連携しており、プロンプトだけで資料のたたき台を一気に作成できます。
5.社外向け営業資料を作成
営業資料やサービス紹介資料は、構成がしっかりしていることが重要です。Gemini Canvasを使えば、プロンプトに資料の目的とターゲットを伝えるだけで、構成案・本文・デザインの方向性まで一括で生成できます。
基本的な手順は以下のとおりです。
①Geminiアプリで「ツール」から「Canvas」を選択する

②プロンプトを入力する

③Canvas右上の「スライドにエクスポート」をクリックする

Google スライド上で細かい編集・デザイン調整を行う

【▼プロンプト例:SaaS製品の営業資料を作成】
# 目的
以下の情報をもとに、営業用のプレゼンテーションスライドを作成してください。
# 製品名
クラウド勤怠管理システム「Attend」
# ターゲット
従業員100〜500名の中堅企業の人事部長
# 伝えたいこと
- 紙の勤怠管理からの移行メリット
- 月額1人あたり300円のコストパフォーマンス
- 導入企業の勤怠集計時間が平均70%削減された実績
# スライド構成
1. タイトルスライド
2. よくある課題(3つ)
3. 製品概要と主な機能
4. 導入メリット(数字で示す)
5. 導入事例
6. 料金プラン
7. 次のステップ(CTA)
# 条件
各スライドの本文も作成してください。トーンはフォーマルかつ親しみやすく。プロンプトのコツは、ターゲット・目的・スライド構成を明確に指定することです。「誰に」「何を伝えたいか」を具体的に書くほど、完成度の高い資料になります。
カラーコードやフォントの指定も可能なので、自社ブランドに合わせたカスタマイズも試してみてください。
6.社内向け報告書を作成
月次報告や進捗レポートなど、定型的な社内資料もGeminiで効率化できます。特に便利なのが、既存のドキュメントやPDFをアップロードして、要約スライドに変換する方法です。

たとえば、長文のプロジェクト報告書をGeminiに読み込ませて「スライド5枚に要約して」と指示するだけで、要点を押さえた報告資料に仕上がります。
【▼プロンプト例:月次レポートをスライドに変換】
# 目的
添付したドキュメントは今月の営業部の月次レポートです。
これをもとに、経営会議向けのスライドを作成してください。
# 構成
1. 今月のハイライト(数字を中心に)
2. 目標に対する達成状況(表形式)
3. 主なトピック3つ
4. 課題と改善策
5. 来月のアクションプラン
# 条件
スライドは簡潔に、1枚あたり箇条書き3〜5項目にまとめてください。【▼出力結果】


画像生成

Geminiには高性能な画像生成モデル、「Nano Banana 2」が搭載されており、テキストの指示だけで多彩な画像を作成できます。
特筆すべきは、キャラクターの一貫性と日本語テキストの精度です。これまでのAI画像生成では難しかったこの2つの課題が、Geminiでは大幅に改善されています。
7.キャラクター作成
AI画像生成で最もよくある悩みが「同じキャラクターなのに毎回顔が変わってしまう」という問題です。Geminiでは対話型の画像編集機能により、会話の流れの中でAIがキャラクターの特徴を維持しながら画像を生成できます。
プロンプトコツは、キャラクターの「情報」をできるだけ詳しく指示することです。「かわいい女の子」ではなく、髪型・目の色・服装・体型まで細かく指定しましょう。
【▼プロンプト例:ビジネス系ブログ用のオリジナルキャラクターを作成】
# 目的
以下の設定で、ビジネス系ブログの案内役となるオリジナルキャラクターを作成してください。
# キャラクター設定
- 20代後半の日本人女性
- 黒髪のボブカット、前髪はやや斜めに流す
- 丸みのある大きな目、明るい茶色の瞳
- 白いブラウスにネイビーのジャケット
- 柔らかく微笑んでいる表情
- フラットなイラスト風、線はシンプルで太め
# 構図
上半身、白背景、正面を向いている【▼出力結果】

生成後は、同じチャット内で「このキャラクターがパソコンに向かっている場面」「プレゼンしている場面」のように追加で指示すると、同じ見た目のまま異なるポーズやシーンの画像を作れます。

8.インフォグラフィック作成
ブログやSNSで使うインフォグラフィック(情報をわかりやすく図解した画像)も、Geminiなら手軽に作成できます。
ここで注目したいのが、日本語テキストの精度です。
デザインツールを使わなくても、プロンプトだけで情報が整理された画像を作れるのは大きな魅力でしょう。
【▼プロンプト例:業務効率化のインフォグラフィックを作成】
# 目的
以下の内容で、SNS投稿用のインフォグラフィック画像を作成してください。
# テーマ
「生成AIで変わる3つの働き方」
# 内容
① 議事録の自動化 → 会議後の作業時間80%削減
② リサーチの効率化 → 数時間の調査が数分に
③ 資料作成の自動化 → ゼロからの構成が不要に
# デザイン指示
- タイトルは画像上部に大きく配置
- 3つの項目をアイコン付きで縦に並べる
- 背景は薄いブルー、文字は濃い紺色
- アスペクト比は1:1(Instagram用)
- すべてのテキストは日本語で正確に描画してください【▼出力結果】

生成後に「もう少し文字を大きくして」「配色を暖色系に変えて」のように対話しながら調整できるのも、Geminiならではの使い勝手です。

9.サムネイル作成
YouTubeやブログのサムネイル画像も、Geminiで作成できます。特に便利なのが、既存のサムネイルを参照画像として入力し、そのデザインテイストを踏襲した新しいサムネイルを生成する方法です。
たとえば、自分のチャンネルで過去に反応が良かったサムネイルをGeminiにアップロードし、「このデザインに合わせて新しいサムネイルを作って」と指示するだけで、レイアウト・配色・フォントの雰囲気をAIが読み取り、テーマだけ差し替えた統一感のあるサムネイルを生成してくれます。
【▼プロンプト例:既存サムネイルのデザインを踏襲して新規作成】
# 目的
添付した画像は、私のYouTubeチャンネルで使用しているサムネイルです。
このデザインテイスト(レイアウト、配色、フォントの雰囲気、人物の配置)を踏襲して、以下のテーマで新しいサムネイル画像を作成してください。
# 新しいサムネイルのテーマ
メインコピー:「Gemini活用法」
サブコピー:「知らないと損する25選」
# 条件
- 元画像のレイアウト構成(人物の位置、テキストの位置、背景の雰囲気)を維持する
- テキストは日本語で正確に描画する
- サイズは16:9(横長)
- 目を引くポップなデザインを維持する
【▼出力結果】

この方法なら、デザインの方向性を言葉で一から説明する必要がなく、画像1枚で「こんな感じ」が伝わるのが大きなメリットです。
シリーズ動画のサムネイルを量産する際にも、ベースとなる1枚を参照画像として使い回せば、チャンネル全体で統一感のあるブランディングが手軽に実現できるでしょう。
10.SVGイラスト・図解の作成
GeminiのCanvas機能を使えば、テキストの指示だけでSVG形式のイラストや図解を作成できます。SVGはベクター形式のため、拡大しても画質が劣化せず、ファイルサイズも軽いのが大きなメリットです。
Canvasでは生成されたSVGコードがリアルタイムでプレビュー表示されるため、「色を変えて」「矢印を追加して」のように対話しながら調整できます。フローチャート、組織図、プロセス図など、ビジネス資料やブログで使う図解を作りたいときに特に便利です。
【▼プロンプト例:業務フローのSVG図解を作成】
# 目的
以下の業務フローをSVG形式のフローチャートとして作成してください。
# フロー内容
1. お問い合わせ受付(メール / フォーム)
2. 担当者アサイン(自動振り分け)
3. 初回対応(24時間以内)
4. 見積もり作成・送付
5. 契約締結
6. プロジェクト開始
# デザイン指示
- 各ステップを角丸の四角形で表現し、矢印で接続
- カラーは青系のグラデーション(#3B82F6 → #1D4ED8)
- フォントはゴシック体、日本語テキストを正確に描画
- 背景は白、全体のサイズは横800px × 縦600px【▼出力結果】

生成されたSVGコードはCanvas上でコピーでき、そのままWebサイトやブログに埋め込めます。Googleスライドやドキュメントに貼り付けることも可能です。
PNG画像と違い、SVGはテキストデータなので後からコードを直接編集して微調整できるのもポイント。色の変更やテキストの修正が、画像編集ソフトなしで行えます。かく調整できるので、イメージどおりの仕上がりになるまで何度でもブラッシュアップしてみましょう。
11.SVGアニメーションの作成
SVGイラストに追加して、SVGアニメーション(動くSVG)も生成することができます。Canvas上でコードを生成しながらリアルタイムでアニメーションをプレビューでき、対話しながら動きを調整できます。
【▼プロンプト例:データ推移のSVGアニメーションを作成】
# 目的
以下のデータをもとに、棒グラフが順番にアニメーション表示されるSVGを作成してください。Canvas上でプレビューしてください。
# データ
- 2022年: 売上 1,200万円
- 2023年: 売上 1,800万円
- 2024年: 売上 2,500万円
- 2025年: 売上 3,400万円
# アニメーション指示
- 各棒グラフが左から順に、下から伸びるように表示される
- 棒の上に数値がフェードインで表示される
- アニメーション全体の長さは3秒程度
- カラーは緑系のグラデーション(#22C55E → #15803D)
- 背景は白、サイズは横800px × 縦400px【▼出力結果】
生成されたSVGアニメーションはHTMLファイルやWebサイトにそのまま埋め込めます。CSSアニメーションやJavaScriptを使った複雑な動きも、プロンプトで指示するだけで自動生成されるため、コーディングの知識がなくても本格的なアニメーションが作れるのが魅力です。
「もう少しゆっくり動かして」「色を変えて」のように、対話しながら細かく調整できるので、イメージどおりの仕上がりになるまで何度でもブラッシュアップしてみましょう。
動画生成

Geminiには、Googleの最新動画生成モデルVeo 3.1が搭載されています。テキストや画像から高品質な動画を生成できます。
12.商品紹介映像の作成
新商品のティザー映像やSNS向けの短尺動画を、撮影なしで作れるのがVeo 3.1の魅力です。
Geminiの画面で商品の特徴やイメージをテキストで入力するだけ。1〜2分で動画が生成されます。
【▼プロンプト例:スキンケア商品の紹介動画を生成】
# 目的
以下の内容で、SNS広告用の短尺動画を生成してください。
# 被写体
白いミニマルなボトルに入ったスキンケア美容液
# シーン
明るい自然光が差し込む白い大理石のテーブルの上に商品が置かれている
# カメラワーク
ゆっくりとした右から左へのスライド、商品に徐々に寄っていく
# ライティング
柔らかい自然光、ハイキーで清潔感のある雰囲気
# スタイル
高級感のある写実的な映像、シネマティックなトーン【▼出力結果】
動画生成のプロンプトでは、被写体・アクション・場所・カメラワーク・ライティング・スタイルの6つの要素を意識して書くのがコツです。要素が具体的であるほど、イメージどおりの映像に近づきます。
生成された動画のクオリティに満足できなかった場合は、プロンプトを少し変えて再生成すると、異なるバリエーションが出力されます。何パターンか試して、ベストなものを選びましょう。
13.同じキャラクターの複数シーン動画の作成
Veo 3.1では画像からの動画生成に対応しています。キャラクター画像を添付し、テキストでシーンや動きを指示するだけで、そのキャラクターが動く映像が生成されます。フレーム間の一貫性も向上しており、見た目が途中で変わってしまう問題が改善されています。
たとえば、自社のマスコットキャラクター画像を1枚用意し、「受付で挨拶するシーン」「会議室でプレゼンするシーン」「オフィスを歩くシーン」と、テキストで場面を変えて別々に生成。つなげることでストーリー仕立ての動画を作れます。
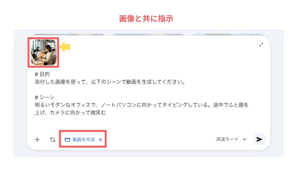
【▼プロンプト例:添付画像のキャラクターで「オフィスで働く」シーン動画を生成】
# 目的
添付した画像を使って、以下のシーンで動画を生成してください。
# シーン
明るいモダンなオフィスで、ノートパソコンに向かってタイピングしている。途中でふと顔を上げ、カメラに向かって微笑む
# カメラワーク
正面からのミディアムショット、わずかにゆっくりズームイン
# ライティング
窓から差し込む自然光、温かみのある色調
# スタイル
写実的、企業プロモーション風
【▼出力結果】
この方法なら、キャラクターの外見を毎回テキストで描写する必要がなく、画像1枚で「このキャラクターで」が伝わります。画像からの動画生成を活用して、一貫性のある動画を作りましょう。
音楽生成

Geminiでは、Googleが開発した音楽生成AI「Lyria 3」を使って、テキストの指示だけでオリジナル楽曲を作ることができます。楽器の演奏経験がなくても、イメージを言葉で伝えるだけで30秒のトラックが完成するので、動画のBGMやプレゼンのオープニング音楽など、幅広いシーンで活用できるでしょう。
14.テーマソングの作成
自分のYouTubeチャンネルやポッドキャストのオープニングに使えるテーマソングを、プロンプトひとつで作れます。ジャンル・テンポ・雰囲気を具体的に伝えるほど、イメージに近い楽曲が生成されます。
生成する際は、「ツール」から「音楽を作成」を選択しましょう。
【▼プロンプト例:テーマソング生成】
# 目的
「mikimiki web スクール」のYouTubeチャンネル用のオープニング曲を作ってください。
# 条件
- テンポは速め、電子音を中心に、明るくワクワクするような雰囲気
- 30秒程度
【▼出力結果】
生成された楽曲にはSynthID(電子透かし)が自動で埋め込まれるため、AI生成コンテンツであることが識別できる仕組みになっています。著作権面での不安が少ないのも、安心して使えるポイントです。
15.BGM/インストゥルメンタルの作成
歌詞の無い「BGM・インストゥルメンタル」を作成することもできます。生成した音楽をプレゼン資料の背景音楽や、SNS動画用のBGMに活用することも可能です。
【▼プロンプト例:BGM生成】
# 目的
カフェで流れているような、リラックスできるジャズ風のインストゥルメンタルBGMを作ってください。
# 条件
- ピアノとアコースティックギター中心
- テンポはゆったりめ【▼出力結果】
何度か生成を試しながら「もう少しテンポを上げて」「ドラムを加えて」のように微調整していくと、理想のBGMに近づけられます。まずは気軽に試してみましょう。
メール返信

GeminiはGmailとの連携によって、メールの要約から返信文の作成まで、一連のメール業務をAIで効率化できます。
メール返信作成には、Geminiアプリで作成する方法と、Gmail画面内のサイドパネルを使う方法の2つがあります。
16.Geminiアプリ内でのメール作成
一つ目はChatGPTなどでもできる一般的な方法です。
Geminiアプリに作成したいメールの内容を指示して、返信文を作成してもらいましょう。

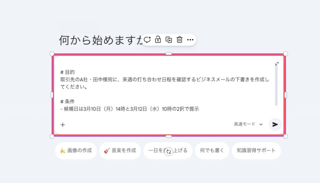
【▼プロンプト例:Geminiアプリからメール作成】
# 目的
取引先のA社・田中様宛に、来週の打ち合わせ日程を確認するビジネスメールを作成してください。
# 条件
- 候補日は3月10日(月)14時と3月12日(水)10時の2択で提示
- 丁寧でフォーマルなトーン【▼出力結果】

Geminiアプリからのメール作成は無料版でも利用できます。スマートフォンからでもサッとメールの下書きを作れるので便利です。
17.Gmailのサイドパネルでの返信作成
Geminiの有料版を使っている方であれば、Gmail画面の右側に表示されるGeminiサイドパネルを使用することができます。これを使えば、受信メールの文脈を理解した返信文を、タブを切り替えずにその場で生成できます。
① Gmailの画面右上にある「Geminiアイコン」をクリック

② サイドパネルが開いたら、返信内容の指示を入力

③ 生成された返信文を確認し、「挿入」をクリック

【▼プロンプト例:Gmailサイドパネルで返信】
# 目的
このメールに対して、提案内容に賛同しつつ、予算面について再度確認したい旨を伝える返信を作成してください。
# 条件
- フォーマルなトーン
- 200文字程度にまとめるサイドパネルの最大の利点は、受信メールを見ながらAIに指示を出せるため、文脈のズレが起きにくく精度の高い返信が作れることです。
メール業務が頻繁にある方は、有料プランへのアップグレードを検討してみても良いと思います。
情報のインプット

Geminiは、Webの記事だけでなく、YouTube動画の内容をまるごと要約できるのが最大のメリットです。毎日大量の情報をインプットしている方にとって、とても便利な活用法です。
18.記事の要約
気になるWeb記事のURLをGeminiに貼り付けるだけで、要点を数秒で整理してくれます。
【▼プロンプト例:記事要約】
# 目的
以下のURLの記事を要約してください。
# 条件
- 300文字程度
- ビジネスパーソンが押さえるべきポイントを3つに絞る
- 箇条書きで整理
# 入力データ
[URLを貼り付け]【▼出力結果】

プロンプトのポイントは、「300文字で」「箇条書きで」「ビジネスパーソン向けに」のように、文字数・形式・対象読者を具体的に指定すること。漠然と「要約して」と頼むより格段に精度が上がります。長文の記事を読む時間がない方は、ぜひ活用してみてください。
19.YouTubeの要約
YouTube動画のURLを貼り付けて「要約して」と指示するだけで、動画の内容をテキストで素早く把握できます。長時間の動画でも、数秒でポイントを整理してくれるのが魅力です。
【▼プロンプト例:YouTube動画要約】
# 目的
以下のYouTube動画を日本語で要約してください。
# 条件
- 動画内で紹介されているポイントを時系列で整理
- 重要な発言はそのまま引用
# YouTube動画
[YouTube動画URLを貼り付け]【▼出力結果】

英語の動画であっても「日本語で要約して」と指定すれば、日本語の要約を返してくれます。海外のビジネス系YouTubeやテック系動画を情報収集に活用している方には、特に便利な機能でしょう。
ただし、字幕がない動画では精度が下がる場合があります。字幕付きの動画であるほど要約の質は高くなるので、この点は覚えておきましょう。
カレンダー管理

GeminiとGoogleカレンダーを連携させると、予定の確認・追加・変更を自然な言葉で指示するだけで完了します。カレンダーアプリを開いて日時を選んでタイトルを入力して、という手間がなくなり、スケジュール管理のスピードが格段に上がります。
使い方はシンプルで、Geminiアプリのプロンプト欄に「@Googleカレンダー」と入力するだけ。すぐにカレンダー連携が使えるようになります。
20.予定の確認
「@Googleカレンダー」とメンションして質問するだけで、Googleカレンダーに登録済みのスケジュールを一覧で確認できます。

【▼プロンプト例:予定確認】
@Googleカレンダー
# 目的
来週の月曜日から金曜日までの予定を一覧で教えてください。
# 条件
会議がある日には、会議名と開始時間を明記してください。【▼出力結果】

もっと簡潔に、「今日の予定は?」と聞くだけでもOKです。スマートフォンからの音声入力にも対応しているので、忙しい朝のルーティンにも取り入れやすいと思います。
21.予定の追加
新しい予定の登録も、話しかけるだけで完了します。
【▼プロンプト例:予定追加】
@Googleカレンダー
# 目的
以下の予定を追加してください。
# 条件
- 日時:3月15日(土)14時〜15時30分
- タイトル:クライアントA社とのオンライン打ち合わせ【▼出力結果】

日付・時間・タイトルを明確に伝えるのがポイントです。「来週あたりに打ち合わせを入れて」のような曖昧な表現だと正しく登録されないため、具体的に指定しましょう。
22.予定の変更
すでに登録した予定の時間変更やキャンセルも、Geminiに話しかけるだけで対応できます。
【▼プロンプト例:予定変更】
@Googleカレンダー
# 目的
以下の予定を変更してください。
# 条件
- 対象:3月15日の「クライアントA社とのオンライン打ち合わせ」
- 変更後:3月17日(月)の同じ時間帯【▼出力結果】

日程調整が、Gemini内で完結できるのでとても便利です。
ただし、現時点では他のメンバーの招待追加や、既存予定への場所・説明の追加には対応していません。こうした操作が必要な場合は、Googleカレンダー上で直接編集してください。
to do管理

GeminiはGoogle Tasks(ToDoリスト)とも連携しており、タスクの追加・確認・完了までを会話形式で管理できます。わざわざアプリを切り替えなくても、Geminiに話しかけるだけでToDoリストを更新できるので、「思いついたらすぐ登録」が可能です。
使うときは「@Google ToDo リスト」とメンションしましょう。
23.to doの確認
「@Google ToDo リスト」をメンションして質問するだけで、Google Tasksに登録されたToDoリストを確認できます。

【▼プロンプト例:タスク確認】
@Google ToDo リスト
# 目的
今週中に期限があるタスクを一覧で教えてください。
# 条件
期限が近い順に並べてください。【▼出力結果】

朝一番に「今日やるべきことを教えて」と確認するなど、さまざまな活用方法がありそうですね。
24.to doの追加
新しいタスクの登録も、自然な会話で完了します。期限を含めて指示すると、Google Tasks側にもきちんと反映されます。
【▼プロンプト例:タスク追加】
@Google ToDo リスト
# 目的
以下のタスクを追加してください。
# 条件
- タスク名:企画書の初稿を完成させる
- 期限:明日の午前中【▼出力結果】

Geminiとの会話中に思いついたタスクも、流れを中断せずにそのまま登録できるのが便利です。
25.to doの完了
タスクが完了したら、Geminiに「完了にして」と伝えるだけでステータスを更新できます。
【▼プロンプト例:タスク完了】
@Google ToDo リスト
# 目的
「企画書の初稿を完成させる」のタスクを完了済みにしてください。【▼出力結果】

スマートフォンからの音声入力にも対応しているので、外出先で「さっきの資料提出、完了にして」と話しかけるだけで管理できます。
このように、GeminiはGoogleカレンダーやGoogle Tasksなど、普段使っているGoogleサービスと自然に連携できるのが最大の強みです。プロンプトの書き方次第でAIの出力精度は大きく変わるため、まずはここで紹介した例を参考に、ご自身の業務に合わせた使い方を試してみてください。

Geminiを仕事で使いこなしたい方は、仕事が10倍速くなる!Gemini・NotebookLMプロンプトエンジニアリング・活用法完全マスター講座がおすすめです。Geminiをはじめ、NotebookLMやWorkspace連携まで体系的に学べます。
Geminiを活用する際の注意点

Geminiは便利なツールですが、使い方を誤るとトラブルにつながる可能性もあります。安全にGeminiを活用するために、ここでは知っておきたい2つの注意点を解説します。
事前にリスクを理解しておけば、安心してGeminiをビジネスに取り入れられるでしょう。
【▼この章では以下の順番で解説します。】
① ハルシネーション(もっともらしい誤情報)を防ぐ3つのポイント
② 個人情報を守るための3つの対策
ハルシネーション(もっともらしい誤情報)を防ぐ3つのポイント
ハルシネーションとは、AIが事実ではない情報をあたかも正しいかのように生成してしまう現象のことです。Geminiを含むすべての大規模言語モデル(LLM)で起こり得ます。
なぜこうしたことが起きるのでしょうか。AIは「事実を正確に記憶している辞書」のようなものではありません。大量の文章を学習した結果、「文脈的に自然な続き」を考えて文章を紡いでいます。そのため、答えが分からないときでも、それっぽい文章をつないで答えてしまうことがあるのです。
イメージで言うと、「昔々」と聞けば「あるところに」と続きたくなるように、AIは文脈的に自然な続きを予測しながら文章を紡いでいます。
だからこそ、AIの回答をそのまま信じるのではなく、重要な情報は必ず裏取りする習慣が大切です。ハルシネーションを防ぐためのポイントは主に以下の3つです。
- プロンプトを具体的に書く:曖昧な質問ほど誤情報が生まれやすい。「〇〇について教えて」よりも「〇〇の2026年時点の市場規模を、出典付きで教えて」のように指示する
- 重要な情報は必ずファクトチェックする:AIの回答を鵜呑みにせず、公式サイトや一次情報で裏取りする
- 「分からない場合は正直に答えて」と指示する:プロンプトに明記することで、AIの推測を抑制できる
特にビジネスの意思決定や公開コンテンツの作成に使う場合は、必ず人間の目で事実確認を行うことが大切です。
個人情報を守るための3つの対策
Geminiに入力したデータは、AIの品質向上やモデル改善のために使われる可能性があります。個人情報や機密データの取り扱いには十分な注意が必要です。
具体的に、Geminiには以下のような仕組みがあります。
- 入力した会話内容が最長18ヶ月間保存される
- 保存されたデータが人間のレビュアーに確認される場合がある
- デフォルトでは会話内容がAI学習に利用される設定になっている
これらのリスクに対して、有効な対策は以下の3つです。
| 対策 | 内容 |
|---|---|
| 個人情報を入力しない | 氏名・住所・クレジットカード情報などはAIに入力しない |
| アクティビティ設定をオフにする | Googleアカウントの「データとプライバシー」設定から学習を無効化できる |
| 法人版を使う | Workspace版はデフォルトで学習が無効化されている |
【▼アクティビティ設定をオフにする方法】
① 左下の「設定」から「アクティビティ」を選択する。

② 「アクティビティの保存」の設定を「オフ」にする。

また、企業でGeminiを導入する場合は、Google Workspace版の利用がおすすめです。管理者が組織全体のデータ設定を一括管理でき、入力データがAIの学習に使われない設定がデフォルトで適用されています。

現在、公式LINEに登録していただいた方限定で、「LINE限定勉強会」を開催しています。Geminiの「最新情報」や「活用法」など、初心者さんにもわかりやすく解説しています。少しでも気になる方は、ぜひお気軽にお友達登録して参加してみてください。
Geminiを本気で学びたい方へ

ここまでGeminiの活用方法を25個ご紹介してきました。「こんなにいろいろなことができるんだ」とGeminiの可能性を感じた方も多いのではないでしょうか。
ただ、今回ご紹介したのはあくまで一般的な活用パターンです。皆さんが実際にAIを仕事で使う場面では、「このフォーマットで議事録をまとめたい」「自社の商品特性を踏まえた提案書を作りたい」など、もっと具体的で複雑な指示をする必要がありますよね。
とはいえ、「どう書けばいいか分からない」「思った通りの出力結果が出ない」と感じている方も多いのではないでしょうか。
その悩みを解消するには、プロンプトの考え方や組み立て方を体系的に学ぶのが近道です。
仕事が10倍速くなる!Gemini・NotebookLMプロンプトエンジニアリング・活用法完全マスター講座では、Geminiの機能・使い方を基礎から応用まで体系的にマスターでき、実務で使えるプロンプト設計や活用方法まで学べます。

この講座で学べること
- Geminiの機能・使い方を基礎から応用まで完全網羅
各種機能の使い分けからプロンプト設計まで、実務で迷わず使えるレベルまでしっかり学べます - Gemini for Workspace・NotebookLMまで横断活用
メール・資料・分析の効率化、リサーチから構成設計・提案資料作成まで一連の流れで組み立てられます - 仕事でそのまま使えるプロンプトを武器に
営業資料、競合分析、市場調査、構成設計など実務直結の具体的なプロンプトを多数収録 - NanoBanana Pro・Veo 3.1・Deep Research
画像生成・動画生成・高度リサーチまで、Google AIの最新機能を網羅的に扱います
講座の特徴
- 27セクション224レッスン・800ページ超のテキスト
Google AI横断活用・プロンプト設計・戦略構築まで完全網羅しています - 完全買い切り型
追加費用・サブスクリプションなし。一度購入すれば最新アップデートにも無料で対応します - 1レッスン約5分
忙しい方でもスキマ時間で無理なく学習を進められます - いつでも質問可能
専用フォームから不明点を解消できます
現在、AIを活用できるかどうかで仕事の成果が大きく変わる時代です。今のうちにプロンプトの技術を身につけましょう。気になる方はぜひこちらをチェックしてみてくださいね。
よくある質問
- ChatGPTとGeminiはどちらがおすすめですか?
どちらも優秀なので、用途に合わせた使い分けがおすすめです。GeminiはGoogleサービスとの連携に強く、ChatGPTは論理的思考に定評があります。両方使ってみて、自分に合う方を選びましょう。
また、こちらの記事でも詳しく解説しているので気になる方はぜひチェックしてみてください。
- Geminiはスマホでも使えますか?
はい、スマホでも問題なく使えます。iOS・Android両方に対応した専用アプリがあり、外出先でも手軽にAIを活用できます。音声入力にも対応しているので、移動中のアイデア整理にも便利です。
まとめ
今回はGeminiの活用方法をテーマに、Geminiの基本情報や主な機能、料金プラン、ビジネスで使える具体的な25の活用方法、そして利用時の注意点までを解説しました。
この記事で解説した内容は以下のとおりです。
| 見出し | 内容 |
|---|---|
| Geminiの基本情報 | ① Geminiの料金プラン ② Geminiの主な機能 |
| Geminiの活用方法25選 | ① テキストデータから議事録を作成 ② 音声データから議事録を作成 ③ Web検索 ④ Deep Research ⑤ 社外向け営業資料を作成 ⑥ 社内向け報告書を作成 ⑦ キャラクター作成 ⑧ インフォグラフィック作成 ⑨ サムネイル作成 ⑩ SVGイラスト・図解の作成 ⑪ SVGアニメーションの作成 ⑫ 商品紹介映像を作成 ⑬ 複数シーン動画を作成 ⑭ テーマソングの作成 ⑮ BGM/インストゥルメンタルの作成 ⑯ Geminiアプリ内でのメール作成 ⑰ Gmailサイドパネルでの返信作成 ⑱ 記事の要約 ⑲ YouTubeの要約 ⑳ 予定の確認 ㉑ 予定の追加 ㉒ 予定の変更 ㉓ to doの確認 ㉔ to doの追加 ㉕ to doの完了 |
| Geminiを活用する際の注意点 | ① ハルシネーションを防ぐ3つのポイント ② 個人情報を守るための3つの対策 |
Geminiの最大の強みは、GmailやGoogleカレンダー、スプレッドシートなど普段使いのGoogleサービスとシームレスに連携できる点です。無料版でもDeep Researchや基本的な対話機能が使えるので、まずは議事録の要約やメール返信の下書きなど、身近な業務から気軽に取り入れてみましょう。
ぜひ今日からGeminiを活用して、日々の業務効率を一段階アップさせてみてくださいね。
仕事が10倍速くなる!Gemini・NotebookLMプロンプトエンジニアリング・活用法完全マスター講座

Geminiの基礎からGoogle AIの最新ツールまでをマスター
プロンプト設計で思い通りの成果を生み出し、仕事の生産性を高める活用法を基礎から実践までこの1コースで学べる
・27セクション224レッスン、講座時間は約7時間35分
・800ページ超のダウンロード資料
・Google AIを横断的に学べる体系的な講座設計
「Geminiを仕事でどう使えばいいの?」「Google AIは何ができて、どう活用すればいい?」
そんな疑問から生まれた本講座では、Geminiの基礎からプロンプト設計のコツ、Gemini for Workspaceの業務活用、NotebookLM・DeepResearch・NanoBanana ProなどGoogle AIツールの使い方まで体系的に学ぶことができます。Google AIは進化のスピードが非常に速いため、新機能や最新モデルの情報も随時講座に反映し、継続的に最新のGoogle AI活用法をキャッチアップすることができます。


